國鐵設備監〔2017〕57號
第一章 總則
第一條 為規范鐵路專用設備產品質量安全投訴舉報(以下簡稱“設備投訴舉報”)處理工作,及時受理和依法查處違法違規行為,保障鐵路安全運營和人民群眾的生命財產安全,依據《中華人民共和國產品質量法》《鐵路安全管理條例》等法律法規和規章,制定本辦法。
第二條 本辦法中的設備投訴舉報是指自然人、法人或者其他組織通過書信、傳真、來訪、電話、電子郵件等方式,向國家鐵路局或地區鐵路監督管理局(以下統稱鐵路監管部門),反映鐵路專用設備產品質量安全方面問題的行為。
第三條 本辦法適用于鐵路監管部門對所收到的設備投訴舉報依法合規開展的受理、調查、處理等工作。
第四條 設備投訴舉報處理工作實行屬地管理(轄區管理)、分級負責。國家鐵路局設備監督管理司(以下簡稱設備司)負責設備投訴舉報的歸口管理、指導、協調工作,委托國家鐵路局裝備技術中心(以下簡稱裝備技術中心)具體承辦國家鐵路局以及北京鐵路督察室轄區內設備投訴舉報的受理、調查、處理等工作;地區鐵路監督管理局負責本轄區內設備投訴舉報的受理、調查、處理等工作。對于社會影響特別重大的投訴舉報,設備司可直接受理、調查和處理。
第五條 設備投訴舉報處理工作應當堅持依法、公平、公正、高效的原則。
第二章 受理
第六條 設備投訴舉報原則上按轄區受理。投訴舉報涉及兩個及以上地區鐵路監督管理局轄區等特殊情況的,由國家鐵路局指定受理單位。
第七條 受理單位應當確定本單位負責受理設備投訴舉報的相關部門及聯系方式,并向社會公布。
第八條 受理單位收到設備投訴舉報后,應當予以登記并進行審查,分別按下列方式處理:
(一)符合投訴舉報受理條件的,應當予以受理并自收到投訴舉報之日起即為正式受理;
(二)不符合投訴舉報受理條件的,不予受理。
第九條 受理單位應當在收到投訴舉報后15個日內決定是否受理。予以受理的,應當告知投訴人已受理,并做好登記;不予受理的,應當將不予受理的理由告知投訴人,并做好登記;匿名投訴或投訴人聯系方式不詳的,只進行登記、不予告知。
第十條 有下列情形之一的投訴舉報,受理單位不予受理,登記后予以存檔:
(一)內容事實表述不清,或無明確投訴舉報對象的;
(二)已經受理或已做出處理決定,投訴舉報人就同一事項再次投訴舉報且未提供新的違法違規事實的;
(三)已經通過訴訟、仲裁、行政復議等法定途徑解決的;
(四)不屬于鐵路監管部門職責范圍內投訴舉報的;
(五)不符合法律依據的。
第十一條 信訪、紀檢渠道轉交的設備投訴舉報,受理單位在作出受理意見后,應當按照信訪、紀檢有關規定及時告知信訪、紀檢部門受理情況。
第三章 調查
第十二條 設備投訴舉報受理后,受理單位應當根據投訴舉報反映的問題情況,及時組織調查、核實,必要時可邀請與投訴舉報事項無關聯的專家成立調查組,調查、核實投訴舉報反映的有關情況;也可責成投訴舉報對象上級主管單位進行初步調查或協助調查,調查結果書面反饋受理單位。
第十三條 依據國家有關規定,調查時有權向相關單位和個人了解、核實與投訴舉報事項有關的情況,并要求其提供有關文件、資料;有權進入現場實地查勘、取樣。調查取證時,應當由兩名以上行政執法人員持證進行,制作的筆錄應當交被調查對象簽字確認。
需要進行技術鑒定的,受理單位應當委托具有國家規定資質的單位,必要時可直接組織專家進行技術鑒定。
第十四條 設備投訴舉報調查中發現鐵路專用設備存在產品質量安全隱患的,應當責令相關單位及時采取措施消除隱患,并依據國家有關規定責令停止使用或召回。
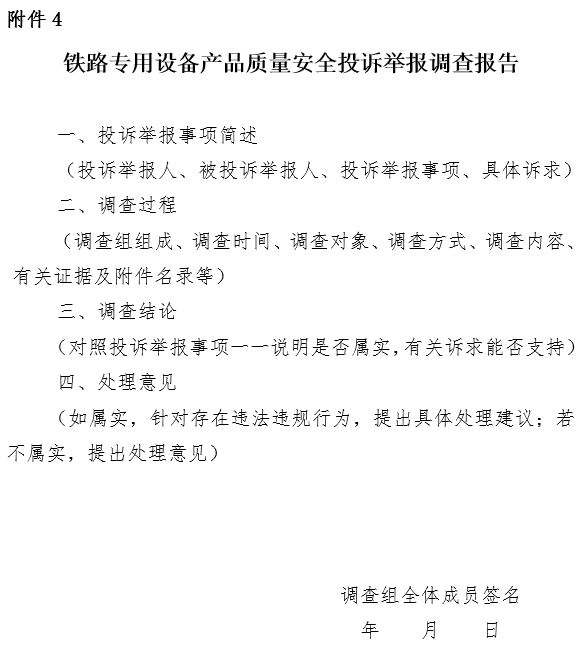
第十五條 設備投訴舉報調查結束后,調查人員應當及時形成調查報告,連帶有關證據材料提交受理單位。
調查報告內容應當包括投訴舉報相關事項及訴求、調查基本情況、查明的事實、調查結論、處理建議,以及調查組全體成員簽名等。
第四章 處理
第十六條 受理單位應當根據投訴舉報調查報告,區分下列情形進行處理:
(一)投訴舉報缺乏事實根據或者法律依據的,訴求不予支持;
(二)投訴舉報情況屬實且存在違法違規行為的,依法予以處理;非國家鐵路局職責范疇的,按規定轉交有關部門處理。
第十七條 投訴舉報人實名并留有有效聯系方式的,受理單位應當以適當方式告知投訴舉報人辦理結果。
第十八條 屬于信訪事項的設備投訴舉報,受理單位應當自受理之日起60日內辦結。情況復雜的,可按規定適當延長辦理期限,并告知投訴舉報人延期理由(投訴舉報人匿名或未留有有效聯系方式的除外)。
第十九條 設備投訴舉報辦結后,受理單位應當整理投訴舉報材料和辦理過程中收集、形成的有關材料,按檔案管理要求歸檔保存。對于查實的重大投訴舉報,應當按鐵路專用設備產品質量安全監管信用管理的有關規定進行公開;對于交辦或轉辦的投訴舉報,受理單位應當及時向交辦或轉辦單位反饋辦理結果。
第五章 附則
第二十條 北京鐵路督察室轄區內設備投訴舉報的受理、調查、處理等對外事項使用北京鐵路督察室合法印章。設備司應當給予業務指導,重大事項與北京鐵路督察室共同協商決定。
第二十一條 負責辦理設備投訴舉報的工作人員有下列情形之一的,應當主動回避:
(一)近親屬是投訴舉報雙方當事人,或者是投訴舉報雙方單位的主要負責人。
(二)在近三年內本人曾經在被投訴舉報單位擔任過高級管理職務。
(三)與投訴舉報雙方有其他利害關系,可能影響對投訴舉報事項公正處理的。
第二十二條 負責辦理投訴舉報的工作人員應當嚴格遵守保密規定,對于在辦理過程中接觸到的國家秘密、商業秘密應當予以保密。
第二十三條 本辦法自2017年10月1日起實施。
附件:1.鐵路專用設備產品質量安全投訴舉報登記表
2.鐵路專用設備產品質量安全投訴舉報受理回執
3.鐵路專用設備產品質量安全投訴舉報不予受理回執
4.鐵路專用設備產品質量安全投訴舉報調查報告
5.鐵路專用設備產品質量安全投訴舉報處理結果告知單
(此件主動公開)





|
|
用微信“掃一掃”,點擊右上角分享按鈕,
即可將網頁分享給您的微信好友或朋友圈。